
| №п\п | Ф.И.О. | Должность | Контактный телефон | Адреса электронной почты |
|---|---|---|---|---|
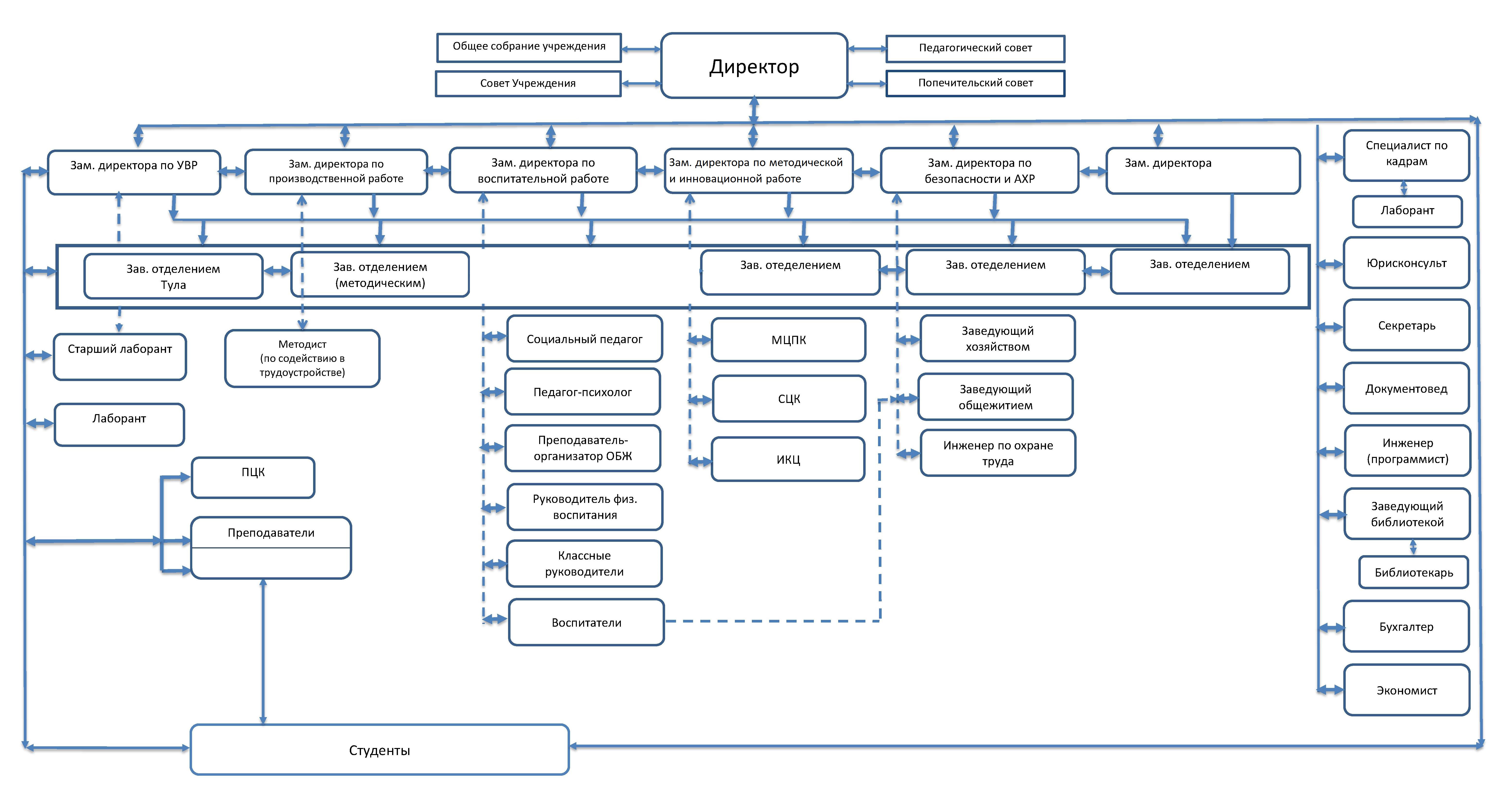
| 1 | Глотов Олег Анатольевич | Директор | 8-4872-37-07-93 | spo.shk@tularegion.ru |
| 2 | Чмых Наталия Вячеславовна | Заместитель директора по учебно-воспитательной работе | 8-4872-37-07-93 | spo.shk@tularegion.ru |
| 3 | Костюрин Андрей Владимирович | Заместитель директора по административно-хозяйственной работе по безопасности и А.Х.Р. | 8-4872-37-73-76 | spo.shk@tularegion.ru |
| 4 | Субботина Людмила Алимовна | Заместитель директора по воспитательной работе | 8-4872-37-07-95 | spo.shk@tularegion.ru |
| 5 | Лосева Надежда Анатольевна | Заместитель директора по производственной работе | 8-4872-37-73-76 | spo.shk@tularegion.ru |
| 6 | Трунова Юлия Евгеньевна | Заместитель директора по методической и инновационной работе | 8-4872-37-07-93 | spo.shk@tularegion.ru |
| 7 | Шмакова Светлана Сергеевна | Заместитель директора | 8-4872-37-08-14 | spo.shk@tularegion.ru |
| 8 | Болдина Елена Марковна |
Заведующий библиотекой |
|
spo.shk@tularegion.ru |
| 9 | Гришко Алла Васильевна | Заведующий отделением | spo.shk@tularegion.ru | |
| 10 | Песков Иван Сергеевич | Заведующий отделением по дополнительному профессиональному образованию | 8-4872-37-73-76 | spo.shk@tularegion.ru |
| 11 | Чайка Татьяна Владимировна | Руководитель учебной части | 8-4872-37-08-14 | spo.shk@tularegion.ru |
| 12 | Алёшина Татьяна Николаевна | Начальник отдела по профориентационной работе и набору студентов | spo.shk@tularegion.ru | |
| 13 | Гусинская Лариса Евгеньевна | Заведующий отделением (г. Венев) |
8-487-45 2-22-18, 2-06-84 |
spo.shk.venev@tularegion.org |
| 14 | Куршева Ольга Александровна | Заведующий отделением, руководитель структурного подразделения (п.Чернь) | 8-487-56-2-15-93 |
spo.shk.chern@tularegion.org |
| 15 | Нуриева Мариян Магомедовна | Заведующий отделением |
Структурные подразделения
Положение о структурных подразделениях
ГПОУ ТО “Тульский сельскохозяйственный колледж имени И.С. Ефанова” имеет два структурных подразделения, которые были присоединены в результате реорганизации регионального профессионального образования в 2013/14 годах.
1. Государственное профессиональное образовательное учреждение Тульской области «Тульский сельскохозяйственный колледж имени И.С. «Ефанова» (г. Тула)
2. Государственное профессиональное образовательное учреждение Тульской области «Тульский сельскохозяйственный колледж имени И.С. «Ефанова» (г. Венев)
3. Государственное профессиональное образовательное учреждение Тульской области «Тульский сельскохозяйственный колледж имени И.С. «Ефанова» (г. Чернь)
Адреса структурных подразделений:
город Тула:
Адрес: 300045, г. Тула, ул. Оборонная, 93, корпус 1.
Телефон, факс: +7 (4872) 37-07-93
Электронная почта: spo.shk@tularegion.ru
Сайт: https://www.tchk071.ru/
в городе Венев:
Адрес: 301320, Тульская область, г. Венев, слобода Коломенская, 70
Телефон: (8-487-45) 2-22-18, 2-06-84
Заведующий отделением, г.Венев: Гусинская Лариса Евгеньевна
spo.shk.venev@tularegion.org
Сайт: https://www.tchk071.ru/
в поселке Чернь:
Адрес:301090, Тульская область, пос. Чернь, ул. Ленина, 30
Телефон: (8-487-56) 2-15-93
Заведующая отделением: Куршева Ольга Александровна
spo.shk.chern@tularegion.org
Сайт: https://www.tchk071.ru/